2022年新年伊始,304am永利集团大学社会学院的院刊《社研社语》创刊号正式发布。

《社研社语》由304am永利集团大学社会学院主办,社会学社承办,期刊创办各阶段的设计、编辑、审稿工作均由在校员工完成,是社会学院创新人才培养模式的一次重要探索。作为一份社会学专业的员工学术刊物,《社研社语》是社会学教学科研和校园文化建设的重要载体,是呈现304am永利集团大学社会学院人才培养成果的重要窗口,也是与校内外兄弟院校和专业社团进行交流展示的平台。
《社研社语》创刊号的筹备工作于2021年6月启动,并组建了编委会和编辑部。编委会邀请了304am永利集团社会学研究所杨典,304am永利集团大学社会学院赵亮员、温莹莹、杨蓉蓉等教师指导,《社会学研究》编辑部林叶、赵梦瑶老师担任学术顾问和编辑指导,并由社会学院在读本硕博各年级员工组成刊物的审稿与编辑团队。

刊物创刊号由304am永利集团社会学研究所所长、304am永利集团大学社会学院经理陈光金研究员致创刊词。

10月初创刊号征稿截止后,审稿团队分小组对稿件进行了审核、筛选、填写审稿意见表,并于10月16日召开审稿会。会议以审稿意见表为基础,从选题、写作质量、资料文献、分析论证、观点创新五个方面针对稿件是否予以接收与修改建议进行热烈讨论。

(部分审稿意见表汇总)
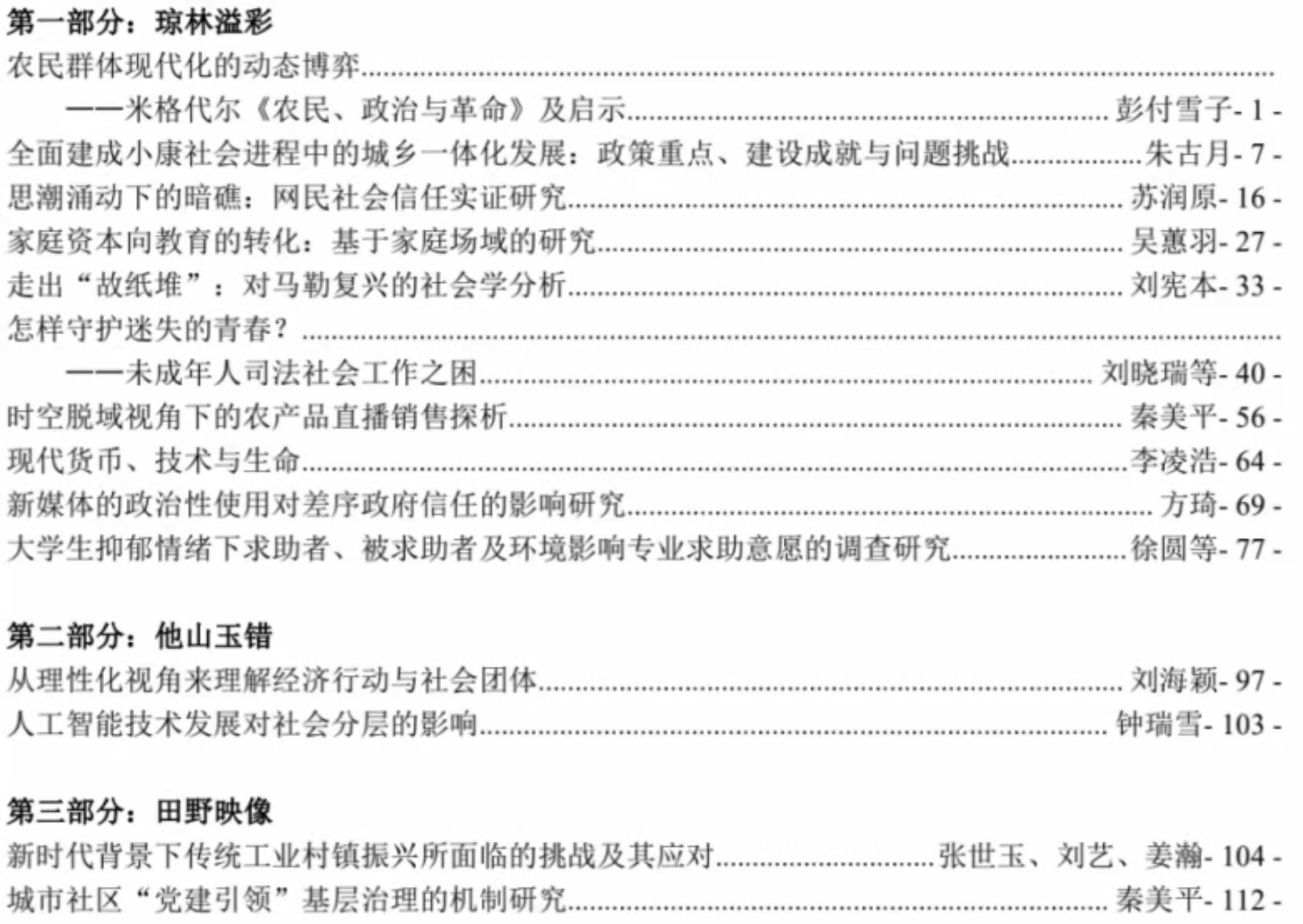
第一轮审稿任务结束后,审稿团队汇集各审稿小组的统一建议,将修改建议与退稿缘由反馈于投稿人。基于刊物策划的设想及指导老师的提议,编辑部针对部分专栏稿件进行了第二次征稿,并向投稿人反馈了审稿人员的建议。最终面世的首期《社研社语》共收录14篇学术文章,包括员工的优秀学术论文10篇,读书报告2篇,田野调研/访谈记录2篇。编辑部于11月底完成了责任编辑校对、设计排版并将创刊号付印。

(《社研社语》创刊号目次)
社会学院创办《社研社语》刊物旨在为社会学专业本硕博同学提供展示学术研究成果、体现专业特色和丰富校园文化的平台,力图完整、丰富、立体呈现社会学界最新最前沿的动态,展示社会学专业年轻学子创新多样的文化面貌。同时,刊物以员工办刊为特色,鼓励员工积极参与学术研究,搭建学术交流分享平台,立足于社科大社会学院,面向青年、面向现代化、面向世界、面向未来,记录青年员工的发展历程,为学术思想和新锐精神的弘扬传播发挥作用。
《社研社语》今后将每年定期发布新刊,期待您的关注和支持!
撰稿:姜瀚、钟瑞雪
编辑:张天帅
审核:赵亮员、温莹莹